大型聯盟集采開始報量!
超聲刀頭大規模集采進行中,或迎更大降幅。
01
超聲刀頭集采開始報量
9月18日,北京醫保局發布《關于開展京津冀“3+N”聯盟超聲刀頭類醫用耗材歷史采購數據及采購需求量填報工作的通知》(簡稱《通知》)。
京津冀“3+N”聯盟成員包括:北京、天津、遼寧、吉林、黑龍江、河南、湖南、海南、西藏、陜西和甘肅。

《通知》指出,此次填報工作要求北京市所有公立醫療機構 (含軍隊醫療機構)均應參加醫保定點醫療機構按定點協議要求參加。其他醫療機構自愿參加。
填報品種:獲得國內有效注冊證的超聲刀頭類醫用耗材,范圍為國家醫保局醫保醫用耗材編碼前7位為C140301、C140302、C140304開頭的產品,分為閉合血管<3mm 和閉合血管<5mm/7mm 兩個采購單元。
本次歷史采購數據填報采用醫療機構直報方式進行,醫療機構登錄京津冀醫藥聯合采購平臺開展填報工作。
醫療機構匯總并填報本單位2021 年、2022年全年使用的超聲刀頭類醫用耗材使用總量、總金額等歷史采購數據參考超聲刀頭類醫用耗材產品歷史采購量,填報未來一年的采購需求量。
根據《通知》,超聲刀頭類醫用耗材醫療機構歷史采購數據填報時間為2023年9月18日9時-9月23日17時;超聲刀頭類醫療機構采購需求量填報時間為2023年9月19日9時-9月23日17時。
9月15日,京津冀醫藥聯合采購平臺發布《關于開展京津冀“3+N”聯盟超刀頭類醫用耗材帶量聯動采購有關工作的通知》,公布了最高有效申報價以及中選與采購需求量分配規則。

集成手柄超聲刀頭:屬于本次采購范圍內,手柄、波導桿、套管、組織墊和換能器等采用一體化設計,使用時無需額外連接換能器的超聲刀頭。
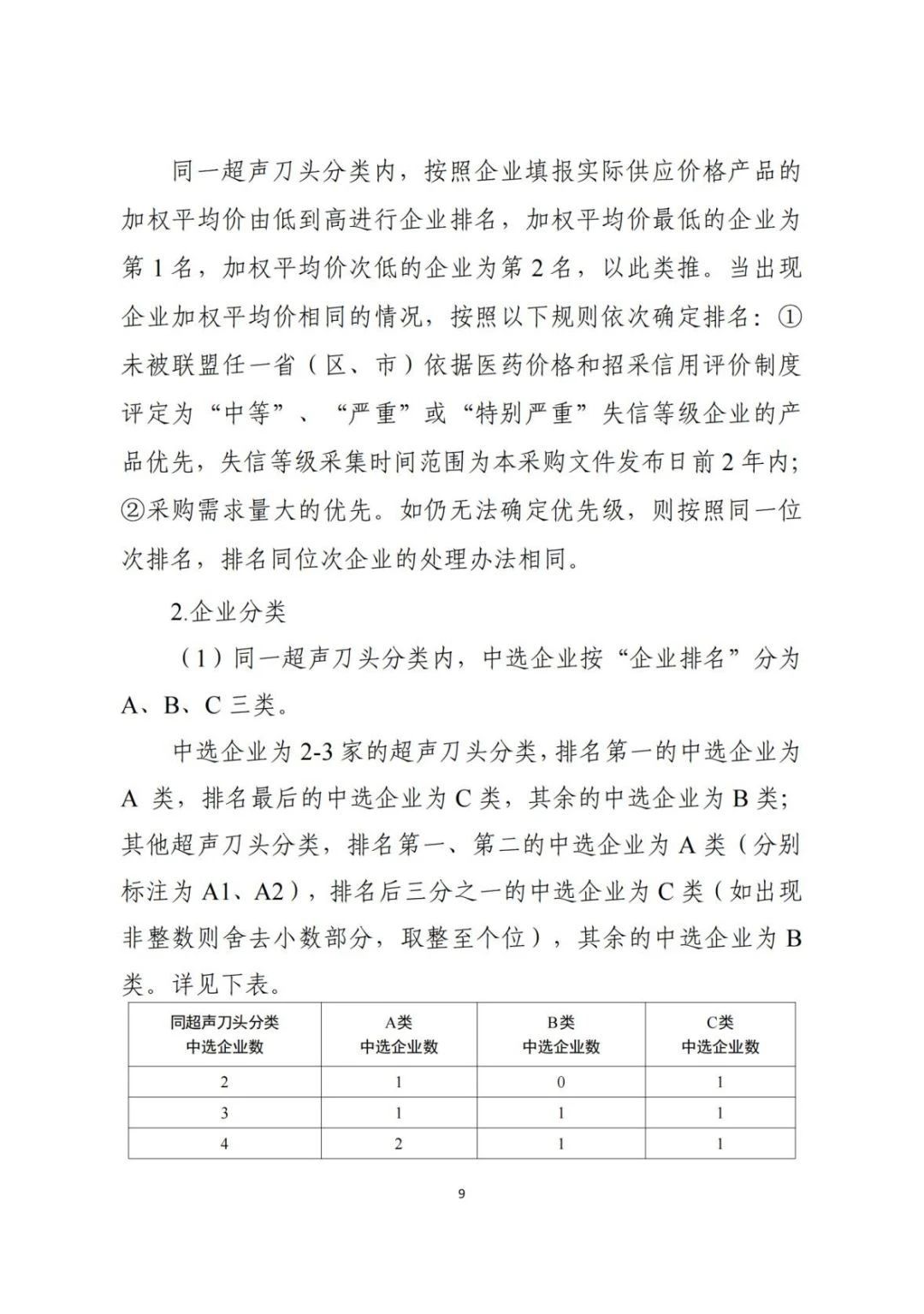
中選規則:

同一超聲刀頭分類內,中選企業按“企業排名”分為A、B、C三類,未中選的企業為D類,中選企業未報價的產品也視為D類,分類情況與協議采購量直接掛鉤(具體分配規則見文末)。

同超聲刀頭分類內,C、D類產品調出分配總量的20%,由醫療機構在A類中選產品中自主分配,其余調出量由醫療機構在 A 類和 B 類中選產品中自主分配。
閉合血管<5mm/7mm超聲刀頭分類剩余采購需求量分配時,閉合血管<5mm產品的剩余量不可分給閉合血管<7mm產品。
目前,北京填報工作正式啟動,反映出這場覆蓋11省的大型耗材聯盟集采正在加速推進中。
02
或迎更大降幅
超聲刀頭國內市場重洗牌
超聲刀是一種突破性的臨床手術設備,利用超聲波能量促進軟組織的止血切割和凝固。它可用于切割骨組織和輸卵管以外的軟組織,以及切割和封閉直徑最大5毫米的血管,現階段已被廣泛應用于各種開放和內窺鏡手術。
伴隨著社會經濟發展,患者對于微創手術的需求逐步走高,再加上官方的政策扶持,國內超生刀市場迎來了快速發展期。
根據派爾特醫療招股書,我國超聲刀市場(出廠價計算)由2016年的10.2億人民幣增長至2020年的20.1億人民幣,并預計于2025年達到61.1億人民幣。
2021年末,廣東等16省市聯盟超聲刀頭集采中選結果落地,覆蓋了50%以上的中國市場和人群。中選產品最高降幅達93%;屬于高端需求的7mm、5mm超聲刀均價從5734降到1800元,降幅達68.6%。按16省市聯盟地區首年需求量測算,預計年可節約費用近20億元。
今年年初,國家醫保局發布《關于做好2023年醫藥集中采購和價格管理工作的通知》,其中明確提出,要指導更多省份推進吻合器、超聲刀等普外科耗材集采。
醫療器械營銷專家王強表示,相較廣東牽頭的16省市聯盟,此次京津冀聯盟集采有望取得更大的降價幅度。且超聲刀頭應用場景廣泛,幾乎只要開刀就會用到,擁有可觀的市場潛力,未來有可能被納入國采。
近期,山東省第三批醫用耗材集采中選結果正式落地,其中超聲刀頭聯動全國12個省及跨省聯盟中選價格,最低中選價格為480元。
根據《山東省第三批醫用耗材集中帶量采購文件》,采購周期內,中選產品若在外省(含省際聯盟)產生掛網價格或集采中選價格低于山東中選價格的,企業應在30天內申報聯動調整在山東的中選價格。
9月12日,廣東發布《超聲刀頭聯盟地區集中帶量采購協議期滿后接續采購文件(征求意見稿)》,其中也提到,續簽價格須聯動按上年簽約期滿前新公布的本企業同中選產品在全國省級(含省級聯盟)集中帶量采購最低的中選價格,且不高于本次集中帶量采購中選價格;若不接受價格聯動的,在后續采購期內按其承諾放棄對應產品的中選資格。
可見,如果京津冀“3+N”聯盟針對超聲刀集采取得了較大降幅,其成果將很快輻射多個地區,超聲刀市場也將迎來新一輪洗牌。
由于起步較晚以及門檻偏高,國內超聲刀市場主要由外資品牌把控。尤其在前些年,幾乎占了95%以上的市場份額。但在經過多輪集采砍價后,進口品牌的銷量受到沖擊,市場占有率也隨之下降,代理商包括企業都在承受盈利壓力,這為國產替代創造了機遇。
在廣東超聲刀頭聯盟集采中,厚凱醫療、賽諾微醫療、世格賽思等創新企業均順利中標。進口產品對價格也做出了較大讓步,部分品牌由12000多元降至2000多元,降價超10000元,降幅超80%。
派爾特醫療招股書指出,在超聲刀領域,國產品牌市場增速明顯,2016-2020的年復合增長率高達102.1%。
新的價格體系下,新的較量已經開始。
附:












【來源:賽柏藍器械】

相關閱讀
- 今日起,27省耗材集采開始報量2024-12-04
- IVD遭遇史上最大規模集采,上海、天津、重慶加入2024-11-11
- 最高降幅97.9%!新一輪耗材集采啟動2023-03-10
- 應用拓展集采加速 國產超聲刀有望快速放量2022-08-05
- 官宣!耗材砍價79%,涉大批知名械企(附清單)2020-07-14






