退稅!國家稅務總局發文 為國產設備打“強心針”
醫藥網7月9日訊 近年來,中國醫療器械的市場份額在不斷上升,包括醫學影像、體外診斷等領域中,國產設備需求日益高漲,特別新冠疫情以來,愈來愈多的國內醫療器械設備受到了客戶的認同及肯定。國家也逐漸加大力度支持發展國產的醫療設備,尤其是高精尖產品。習近平總書記也提出了“十四五”即將開局,要針對產業薄弱環節,實施好關鍵核心技術攻關工程,盡快解決一批“卡脖子”問題,在產業優勢領域精耕細作,搞出更多獨門絕技至關重要。
為了更好支持和鼓勵國產設備的發展,今年6月22日,國家稅務總局發布了關于修訂發布《研發機構采購國產設備增值稅退稅管理辦法》的公告,明確了國產設備也能退增值稅,并且界定了關于退稅備案、退稅申報時限、具體范圍、如何申報等事項。
據修訂《辦法》,實施期限明確為2021年1月1日至2023年12月31日,以增值稅發票的開具日期為準,這無疑給包括醫學影像、體外診斷等領域國產設備的醫療器械企業打了“強心針”,利好國產醫療設備產業。
關于修訂發布《研發機構采購國產設備增值稅退稅管理辦法》的公告
國家稅務總局公告2021年第18號
根據《財政部 稅務總局關于延長部分稅收優惠政策執行期限的公告》(2021年第6號)和《財政部 商務部 稅務總局關于繼續執行研發機構采購設備增值稅政策的公告》(2019年第91號)規定,經商財政部,現修訂發布《研發機構采購國產設備增值稅退稅管理辦法》。《國家稅務總局關于發布<研發機構采購國產設備增值稅退稅管理辦法>的公告》(2020年第6號)到期停止執行。
特此公告。
國家稅務總局
2021年6月22日
研發機構采購國產設備增值稅退稅管理辦法
第一條 為規范研發機構采購國產設備增值稅退稅管理,根據《財政部 稅務總局關于延長部分稅收優惠政策執行期限的公告》(2021年第6號)和《財政部 商務部 稅務總局關于繼續執行研發機構采購設備增值稅政策的公告》(2019年第91號,以下簡稱91號公告)規定,制定本辦法。
第二條 符合條件的研發機構(以下簡稱研發機構)采購國產設備,按照本辦法全額退還增值稅(以下簡稱采購國產設備退稅)。
第三條 本辦法第二條所稱研發機構、國產設備的具體條件和范圍,按照91號公告規定執行。
第四條 主管研發機構退稅的稅務機關(以下簡稱主管稅務機關)負責辦理研發機構采購國產設備退稅的備案、審核及后續管理工作。
第五條 研發機構享受采購國產設備退稅政策,應于首次申報退稅時,持以下資料向主管稅務機關辦理退稅備案手續:
(一)符合91號公告第一條、第二條規定的研發機構資質證明資料。
(二)內容填寫真實、完整的《出口退(免)稅備案表》。該備案表在《國家稅務總局關于出口退(免)稅申報有關問題的公告》(2018年第16號)發布。其中,“企業類型”選擇“其他單位”;“出口退(免)稅管理類型”依據資質證明材料填寫“內資研發機構”或“外資研發中心”;其他欄次按填表說明填寫。
(三)主管稅務機關要求提供的其他資料。
本辦法下發前,已辦理采購國產設備退稅備案的研發機構,無需再次辦理備案。
第六條 研發機構備案資料齊全,《出口退(免)稅備案表》填寫內容符合要求,簽字、印章完整的,主管稅務機關應當予以備案。備案資料或填寫內容不符合要求的,主管稅務機關應一次性告知研發機構,待其補正后再予備案。
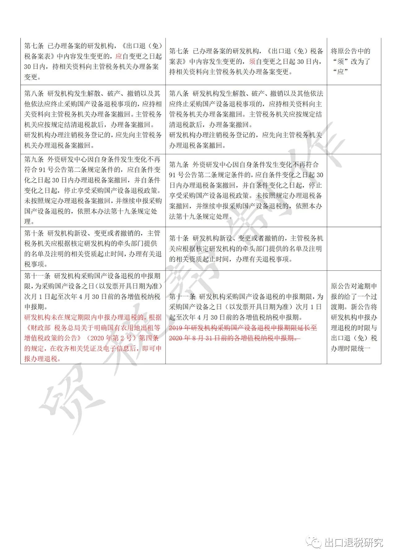
第七條 已辦理備案的研發機構,《出口退(免)稅備案表》中內容發生變更的,應自變更之日起30日內,持相關資料向主管稅務機關辦理備案變更。
第八條 研發機構發生解散、破產、撤銷以及其他依法應終止采購國產設備退稅事項的,應持相關資料向主管稅務機關辦理備案撤回。主管稅務機關應按規定結清退稅款后,辦理備案撤回。
研發機構辦理注銷稅務登記的,應先向主管稅務機關辦理退稅備案撤回。
第九條 外資研發中心因自身條件發生變化不再符合91號公告第二條規定條件的,應自條件變化之日起30日內辦理退稅備案撤回,并自條件變化之日起,停止享受采購國產設備退稅政策。未按照規定辦理退稅備案撤回,并繼續申報采購國產設備退稅的,依照本辦法第十九條規定處理。
第十條 研發機構新設、變更或者撤銷的,主管稅務機關應根據核定研發機構的牽頭部門提供的名單及注明的相關資質起止時間,辦理有關退稅事項。
第十一條 研發機構采購國產設備退稅的申報期限,為采購國產設備之日(以發票開具日期為準)次月1日起至次年4月30日前的各增值稅納稅申報期。
研發機構未在規定期限內申報辦理退稅的,根據《財政部 稅務總局關于明確國有農用地出租等增值稅政策的公告》(2020年第2號)第四條的規定,在收齊相關憑證及電子信息后,即可申報辦理退稅。
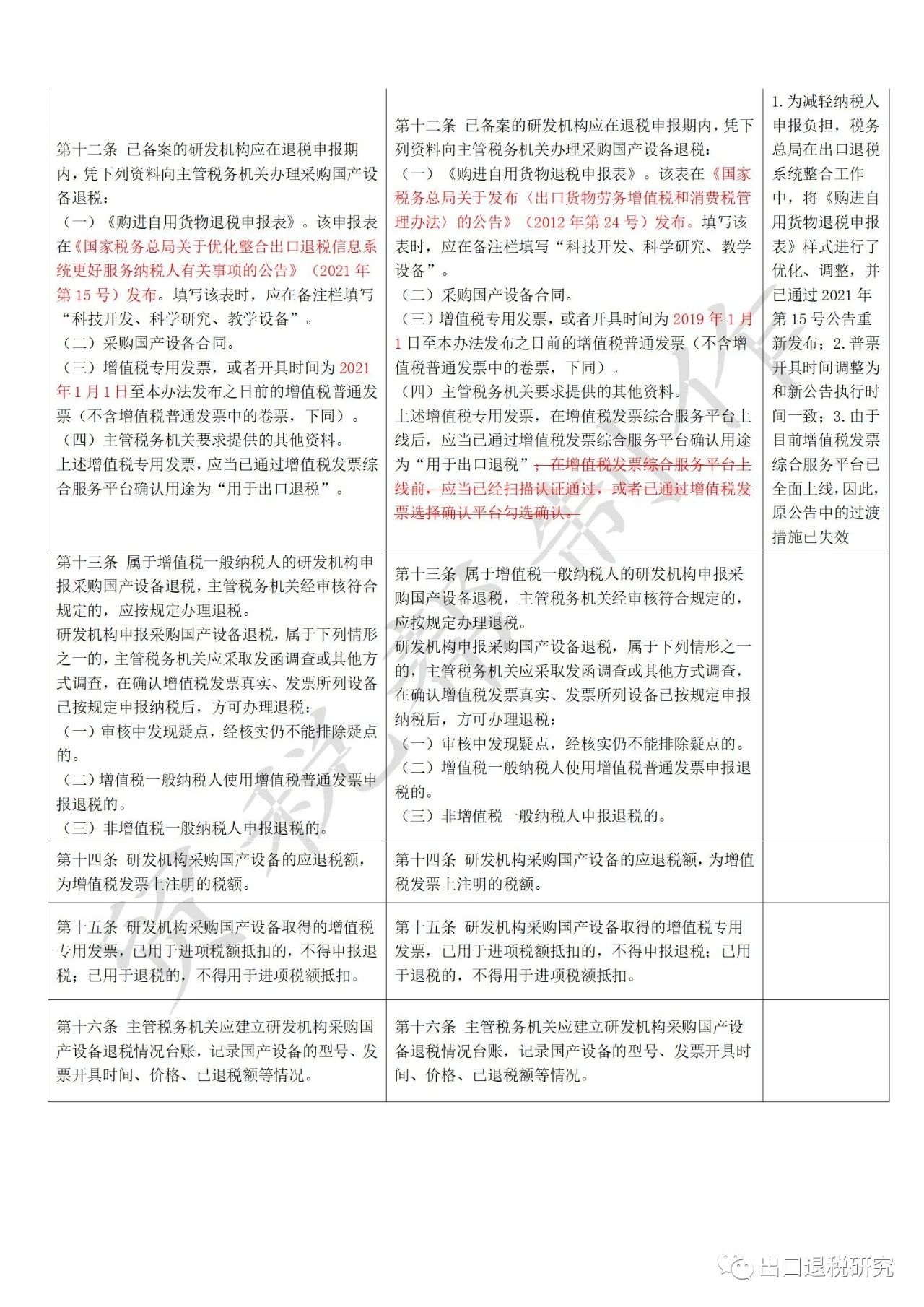
第十二條 已備案的研發機構應在退稅申報期內,憑下列資料向主管稅務機關辦理采購國產設備退稅:
(一)《購進自用貨物退稅申報表》。該申報表在《國家稅務總局關于優化整合出口退稅信息系統更好服務納稅人有關事項的公告》(2021年第15號)發布。填寫該表時,應在備注欄填寫“科技開發、科學研究、教學設備”。
(二)采購國產設備合同。
(三)增值稅專用發票,或者開具時間為2021年1月1日至本辦法發布之日前的增值稅普通發票(不含增值稅普通發票中的卷票,下同)。
(四)主管稅務機關要求提供的其他資料。
上述增值稅專用發票,應當已通過增值稅發票綜合服務平臺確認用途為“用于出口退稅”。
第十三條 屬于增值稅一般納稅人的研發機構申報采購國產設備退稅,主管稅務機關經審核符合規定的,應按規定辦理退稅。
研發機構申報采購國產設備退稅,屬于下列情形之一的,主管稅務機關應采取發函調查或其他方式調查,在確認增值稅發票真實、發票所列設備已按規定申報納稅后,方可辦理退稅:
(一)審核中發現疑點,經核實仍不能排除疑點的。
(二)增值稅一般納稅人使用增值稅普通發票申報退稅的。
(三)非增值稅一般納稅人申報退稅的。
第十四條 研發機構采購國產設備的應退稅額,為增值稅發票上注明的稅額。
第十五條 研發機構采購國產設備取得的增值稅專用發票,已用于進項稅額抵扣的,不得申報退稅;已用于退稅的,不得用于進項稅額抵扣。
第十六條 主管稅務機關應建立研發機構采購國產設備退稅情況臺賬,記錄國產設備的型號、發票開具時間、價格、已退稅額等情況。
第十七條 已辦理增值稅退稅的國產設備,自增值稅發票開具之日起3年內,設備所有權轉移或移作他用的,研發機構須按照下列計算公式,向主管稅務機關補繳已退稅款。
應補繳稅款=增值稅發票上注明的稅額×(設備折余價值÷設備原值)
設備折余價值=增值稅發票上注明的金額-累計已提折舊
累計已提折舊按照企業所得稅法的有關規定計算。
第十八條 研發機構涉及重大稅收違法失信案件,按照《國家稅務總局關于發布<重大稅收違法失信案件信息公布辦法>的公告》(2018年第54號)被公布信息的,研發機構應自案件信息公布之日起,停止享受采購國產設備退稅政策,并在30日內辦理退稅備案撤回。研發機構違法失信案件信息停止公布并從公告欄撤出的,自信息撤出之日起,研發機構可重新辦理采購國產設備退稅備案,其采購的國產設備可繼續享受退稅政策。未按照規定辦理退稅備案撤回,并繼續申報采購國產設備退稅的,依照本辦法第十九條規定處理。
第十九條 研發機構采取假冒采購國產設備退稅資格、虛構采購國產設備業務、增值稅發票既申報抵扣又申報退稅、提供虛假退稅申報資料等手段,騙取采購國產設備退稅的,主管稅務機關應追回已退稅款,并依照稅收征收管理法的有關規定處理。
第二十條 本辦法未明確的其他退稅管理事項,比照出口退稅有關規定執行。
第二十一條 本辦法施行期限為2021年1月1日至2023年12月31日,以增值稅發票的開具日期為準。
政策解讀
關于《國家稅務總局關于修訂發布<研發機構采購國產設備增值稅退稅管理辦法>的公告》的解讀
2021年07月01日 來源:國家稅務總局辦公廳
根據《財政部 稅務總局關于延長部分稅收優惠政策執行期限的公告》(2021年第6號,以下簡稱財稅6號公告)和《財政部 商務部 稅務總局關于繼續執行研發機構采購設備增值稅政策的公告》(2019年第91號,以下簡稱91號公告)的規定,延長研發機構采購國產設備全額退還增值稅政策的執行期限至2023年12月31日。為便于研發機構辦理國產設備退稅,我們修訂發布了《研發機構采購國產設備增值稅退稅管理辦法》(以下簡稱《辦法》)。現解讀如下:
一、《辦法》執行期限延期的背景是什么?
為鼓勵科學研究行業技術開發,國家對研發機構采購國產設備給予了全額退還增值稅的政策。
經國務院批準,財政部會同商務部和稅務總局發布了91號公告,明確自2019年1月1日至2020年12月31日,繼續對研發機構(包括內資研發機構和外資研發中心)采購國產設備全額退還增值稅,并規定具體退稅管理辦法由稅務總局會同財政部制定。為落實91號公告,便于研發機構辦理采購國產設備退稅,經商財政部,稅務總局出臺了《國家稅務總局關于發布<研發機構采購國產設備增值稅退稅管理辦法>的公告》(2020年第6號,以下簡稱總局6號公告)。2021年3月,經國務院批準,財政部會同我局發布了財稅6號公告,明確91號公告的執行期限延長至2023年12月31日。據此,我們修訂發布了《辦法》,實施期限明確為2021年1月1日至2023年12月31日。
二、研發機構和國產設備的具體范圍是什么?
辦理增值稅退稅的研發機構和國產設備的具體范圍,按照91號公告第一條、第二條和第四條的規定執行。
三、研發機構如何辦理采購國產設備退稅備案?
適用采購國產設備退稅政策的研發機構,應于首次申報采購國產設備增值稅退稅時辦理退稅備案手續。辦理手續時需要的相關資料包括研發機構資質證明資料、《出口退(免)稅備案表》等。需要提醒的是,《出口退(免)稅備案表》內容填寫要真實、完整,其中,“企業類型”選擇“其他單位”,“出口退(免)稅管理類型”依據資質證明材料填寫“內資研發機構(簡寫:內資機構)”或“外資研發中心(簡寫:外資中心)”,其他欄次按填表說明填寫。
同時,為減輕納稅人負擔,《辦法》下發前已辦理采購國產設備退稅備案的研發機構,無需再次辦理備案。
四、研發機構如何辦理采購國產設備退稅備案的變更和撤回?
(一)如何辦理備案變更。已辦理備案的研發機構,《出口退(免)稅備案表》中內容發生變更的,須自變更之日起30日內,持相關資料向主管稅務機關辦理備案變更。
(二)如何辦理撤回。研發機構發生解散、破產、撤銷以及其他依法應終止采購國產設備退稅事項的,應持相關資料向主管稅務機關辦理備案撤回。主管稅務機關應按規定結清退稅款后,辦理備案撤回。外資研發中心在退稅資格復審前,因自身條件發生變化,已不符合研發機構的條件,應自條件變化之日起30日內辦理退稅備案撤回。
五、研發機構如何進行采購國產設備退稅申報?
研發機構申報采購國產設備退稅時,需提交《購進自用貨物退稅申報表》、采購國產設備合同、增值稅專用發票或者增值稅普通發票等資料。可辦理的退稅額,為增值稅發票上注明的稅額。
其中,為減輕納稅人申報負擔,總局在出口退稅系統整合工作中,將《購進自用貨物退稅申報表》樣式進行了優化、調整,并已通過《國家稅務總局關于優化整合出口退稅信息系統更好服務納稅人有關事項的公告》(2021年第15號)明確。因此,研發機構申報退稅時,應使用總局公告2021年第15號明確的《購進自用貨物退稅申報表》,不再使用《國家稅務總局關于發布<出口貨物勞務增值稅和消費稅管理辦法>的公告》(2012年第24號)所附的《購進自用貨物退稅申報表》。
上述增值稅發票的具體要求:
1.增值稅專用發票。應當已通過增值稅發票綜合服務平臺確認用途為“用于出口退稅”。
2.增值稅普通發票。為開具時間為2021年1月1日至公告發布之日前的增值稅普通發票[不含增值稅普通發票(卷票)]。
研發機構采購國產設備取得的增值稅專用發票,已用于進項稅額抵扣的,不得申報退稅;已用于退稅的,不得用于進項稅額抵扣。
需要強調的是,由于目前增值稅發票綜合服務平臺已全面上線,因此,《辦法》明確,上述允許辦理退稅的增值稅專用發票,應當已通過增值稅發票綜合服務平臺確認用途為“用于出口退稅”。
六、研發機構辦理退稅的申報期限規定如何?
研發機構采購國產設備申報期限為采購國產設備之日(以發票開具日期為準)次月1日起至次年4月30日前的各增值稅納稅申報期。
同時,為持續優化營商環境,更好服務市場主體,避免納稅人因未及時收齊退稅憑證而無法申報辦理退稅,根據《財政部 稅務總局關于明確國有農用地出租等增值稅政策的公告》(2020年第2號)第四條“納稅人出口貨物勞務、發生跨境應稅行為,未在規定期限內申報出口退(免)稅或者開具《代理出口貨物證明》的,在收齊退(免)稅憑證及相關電子信息后,即可申報辦理出口退(免)稅”的規定,《辦法》明確,若研發機構未能在規定的期限內申報退稅,待收齊憑證及信息后,仍可繼續申報辦理退稅。如,某研發機構于2021年12月1日采購了國產設備,相關退稅憑證及信息于2022年5月30日收齊,該研發機構可繼續申報辦理退稅。
七、稅務機關如何審核辦理退稅?
屬于增值稅一般納稅人的研發機構申報采購國產設備退稅,主管稅務機關經審核符合規定的,應按規定辦理退稅。
研發機構申報采購國產設備退稅,如果屬于“審核中發現疑點,經核實仍不能排除疑點”“增值稅一般納稅人使用增值稅普通發票申報退稅”“非增值稅一般納稅人申報退稅”情形之一的,主管稅務機關應采取發函調查或其他方式調查,在確認增值稅發票真實,且發票所列設備已由上游按規定申報納稅后,方可辦理退稅。
八、已退稅的國產設備轉移或移作他用如何處理?
已辦理增值稅退稅的國產設備,自增值稅發票開具之日起3年內,設備所有權轉移或移作他用的,研發機構須按照規定向主管稅務機關補繳已退稅款。補繳已退稅款按以下方法計算:
應補繳稅款=增值稅發票上注明的稅額×(設備折余價值÷設備原值)
設備折余價值=增值稅發票上注明的金額-累計已提折舊
累計已提折舊按照企業所得稅法的有關規定計算。
九、如果研發機構發生違法違規,如何處理?
研發機構騙取采購國產設備增值稅退稅的,主管稅務機關應追回已退稅款,并依照稅收征管法的有關規定處理。研發機構涉及重大稅收違法失信案件被依法公布信息的,研發機構將停止享受采購國產設備退稅政策,并應及時辦理退稅備案撤回。
十、《辦法》的執行期限規定是什么?
《辦法》的施行期限為2021年1月1日至2023年12月31日,以增值稅發票的開具日期為準。




【來源:國家稅務總局 】

相關閱讀
- 4.5億醫院設備大單,邁瑞、聯影中標2023-02-15
- 知名大三甲訂單:只要國產2022-08-08
- 衛健委:大量使用進口耗材,整改!2022-02-21
- 第二批優秀國產醫療設備遴選結果公示2016-02-26
- 2016年,醫用設備PK醫用耗材 哪種前景更好?2016-02-23






