7省聯盟冠脈球囊集采,最低報價不高于538元
醫藥網12月16日訊
12月13日,廣東省最新發布了《冠狀動脈球囊擴張導管類醫用耗材聯盟地區集團帶量采購文件》的通知。(文件見文末附錄)
本次參與采購的主體為廣東、江西、河南、廣西、陜西、青海、寧夏省(自治區)聯盟地區的各類醫療機構,采購品種范圍主要包括冠狀動脈球囊擴張導管類醫用耗材和帶藥球囊擴張導管(僅指用于冠狀動脈)類醫用耗材。
采購品種清單分A、B類,根據醫療機構填報預采購量
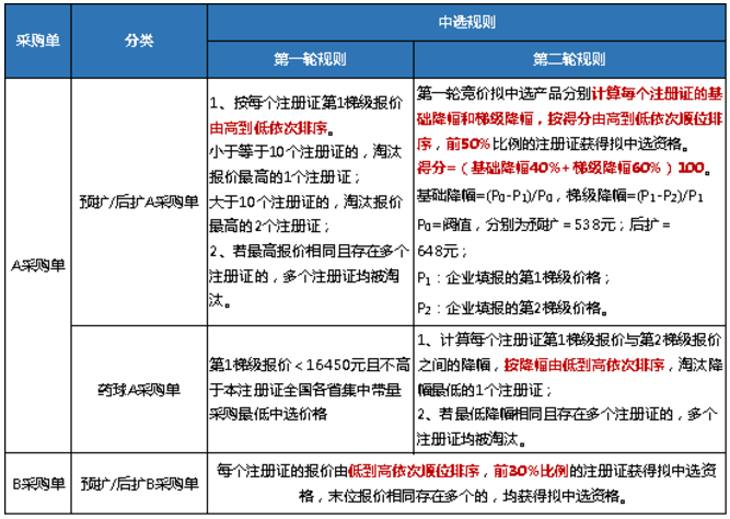
根據文件,采購產品清單分為《有廠牌采購清單》(以下稱“A類采購單”)和《無廠牌采購清單》(以下稱“B類采購單”)。A類采購單包含:《預擴A采購單》、《后擴A采購單》和《藥球A采購單》;B類采購單包含:《預擴B采購單》和《后擴B采購單》。
A類采購單由醫療機構對應注冊證填報上年度的實際采購量和下年度預采購量。B類采購單由醫療機構以預擴、后擴和藥球三類分別填報下年度預采購量。

其中待分配量是:聯盟地區預擴/后擴/藥球A采購單中同一注冊證首年合計預采購量的30%+預擴/后擴/藥球A采購單第一輪未中選注冊證對應首年預采購量的70%+B類采購單預擴/后擴/藥球聯盟地區首年預采購量。
采購周期:冠狀動脈擴張導管類醫用耗材采購周期原則上為2年,帶藥球囊擴張導管類醫用耗材采購周期原則上為1年。
量價掛鉤階梯價格申報,預擴組<538元,后擴組<648員,藥球<16450元
本次聯盟耗材帶量采購提出“階梯降價”的概念,要求申報企業按照量價掛鉤原則,合理申報梯級價格。

另外文件中明確預擴每個注冊證的申報價<538元,后擴每個注冊證的申報價<648元,藥球每個注冊證的申報價<16450元且不高于本注冊證全國各省集中帶量采購最低中選價格,申報價超過上述價格的視為無效報價。
根據文件,A采購單進行兩輪競價確定擬中選產品:
第一輪按照報價高低排序,符合第一輪規則條件,將獲得第一輪競價擬中選資格以及對應注冊證聯盟地區首年預采購量的70%;
第二輪,根據基礎降幅與梯級降幅權重4:6進行計算得分,按照分值高低確定中選,并獲得待分配量。
B采購單,則主要根據報價高低確定擬中選資格。

冠脈球囊多省“以量換價”,最高降幅96%
目前已經有江蘇、湖北、貴州(重慶、海南)、云南、湖南、浙江等省份完成了冠脈球囊的集采。另外,四川省牽頭的7省聯盟,已經開始填報冠脈擴張球囊歷史采購數據和采購需求數據。
雖然沒有進行國家組織的帶量采購,但隨著廣東7省、四川7省緊鑼密鼓的集采工作安排,以及此前在各省市及聯盟開展的集采,冠脈球囊集采的范圍幾乎覆蓋了全國。
從目前已公布的方案及降幅來看,各省在集采的方案在不斷優化,目前最高降幅為湖北集采的96%。隨著聯盟體量的增加,規則的進一步優化,預計冠脈球囊的價格競爭將更激烈。

不過此次廣東7省聯盟的方案中,并未對進口和國產產品進行分組,這將有利于促進冠脈球囊國產替代進口。目前國產化比率約40%左右,進口替代程度已經相對比較高。以國家醫保局醫用耗材代碼計,當前我國上市的進口品種數量與國產品種數量基本持平。
目前耗材以量換價已成為常態,國產化較高的冠脈球囊遭遇砍價在所難免。隨著集采的開展,這個賽道從黃金變成青銅,還有眾多國內外廠家同臺競技,未來競爭可想而知的慘烈。
對于企業來說,跨越式創新獲得溢價空間,多元化發展不斷拓寬賽道,努力打開海外市場,未來或可抵御集采風險!
【來源: Eshare醫械匯 】

相關閱讀
- 剛剛!超大耗材聯盟集采正式文件公布2023-09-04
- 價格血戰后 威高旗下公司自愿放棄中選資格2020-12-18
- 耗材3+6 ,落地!2020-07-29
- 骨科耗材,降價風暴開始了2019-07-04






