最低價!3大耗材集采啟動
耗材低價聯動繼續擴圍。
01
四川啟動帶量聯動采購
涉電生理、吻合器、腦脊液分流系統
4月17日,四川醫保局連發三份公告,將開展四川省腦脊液分流系統、吻合器類、電生理類醫用耗材帶量聯動采購。除四川外,西藏自治區也參與此次吻合器帶量聯動采購。

![]()
![]()
四川此輪集采方式為帶量聯動、雙向選擇,將參照市場總體價格水平、綜合質量等因素,聯動全國各省(自治區、直轄市)帶量采購價格。每個分組采購需求量原則上不低于同分組歷史采購量的80%。集采周期為2年。
產品信息申報時間為2025年4月22日-2025年5月14日。
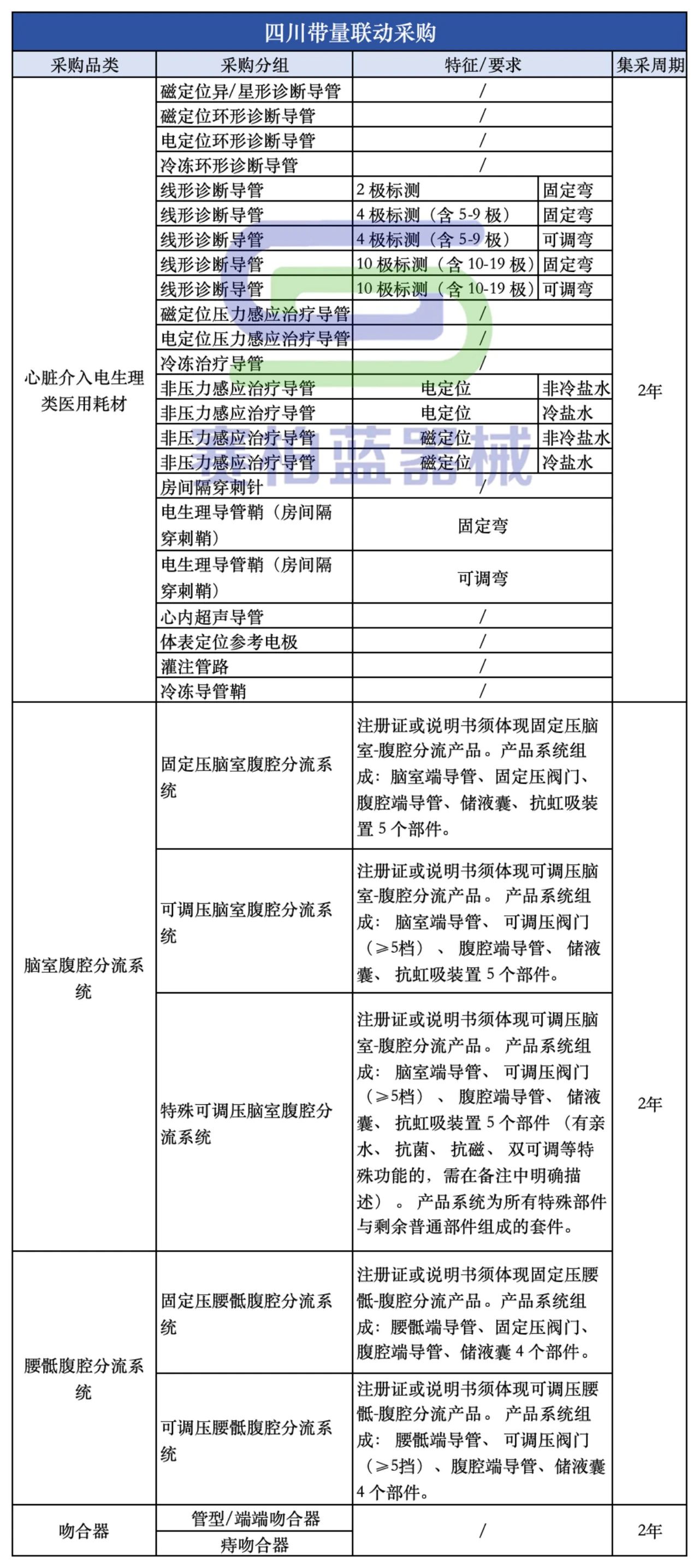
采購品種及分組如下:

此次集采的三大類耗材,此前均已經歷大型聯盟集采殺價。其中,吻合器集采鋪開較早,開放吻合器、腔鏡吻合器都已實現大規模的降價覆蓋。
電生理領域,2023年福建牽頭的心臟電生理耗材聯盟集采逐步落地執行,集采中選產品平均降幅49.35%。以手術量較大的房顫消融手術為例,單臺手術耗材成本由集采前平均7.6萬元降至集采后的4.2萬元。同年,京津冀“3+N”聯盟開展電生理耗材帶量聯動采購,平均降幅45%。
腦脊液分流系統屬于神經外科耗材,該市場由進口品牌主導。2023年,河南23省神經外科聯盟集采中曾開展集采,美敦力、英特格拉、克里斯托福彌提柯、法國索菲薩4家企業中選,這也是目前該領域為數不多獲批的幾家企業。
通過帶量聯動采購,尚未集采的地區可實現相關產品的快速降價。
報價方面,四川要求,產品報價應不高于全國省級平臺最低掛網價(若有)。擬中選規則方面,分曾中選產品和非曾中選產品兩種情況,具體如下:

02
集采刺激下
電生理市場加速繁榮
心臟電生理手術的主要適應癥為房顫與室上心動過速。
《中國心血管健康與疾病報告2023》數據顯示,2022年心律失常住院患者為83萬例,其中開展消融手術的總計約23.3萬例,占心律失常患者總住院人次的2.8%,且手術數量呈增加趨勢。
盡管過速性心律失常患者人數龐大,但受限于相關疾病早篩尚未推廣、電生理手術難度高等因素,電生理治療滲透率仍較低。
集采在推進產品降價的同時,也在一定程度上刺激了市場發展。
電生理市場長期由跨國巨頭領跑,近年來,國產企業快速追趕,在射頻消融、冷凍消融以及脈沖電場消融等領域多有布局,尤其在被認為是當下最具顛覆性的創新領域——脈沖電場消融領域,國內企業與外資企業同場競技,較早推進新品上市。


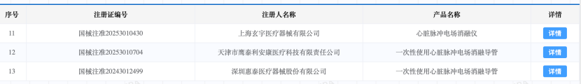
(截圖自國家藥監局官網)
去年,PFA技術在美國房顫市場的進展速度超出預期。國內市場方面,相關企業認為,盡管中國市場的新產品準入速度較慢,但國際市場的替代趨勢比預期要強。價格方面,目前PFA在中國的價格與傳統射頻消融價格相近,預計到2027年市場價格壓力會明顯增加。
此外,盡管PFA的使用范圍和效果超出預期,但仍需關注手術過程中的安全性和衛生經濟性。
整體來看,目前國內電生理企業正在快速爬坡。
根據企業最新財報,2024年微電生理實現營收4.13億元,同比增長25.51%;歸母凈利潤5207.04萬元,同比增815.36%。其中,2024年國際市場營收同比增長超60%。
2024年微電生理研發收入1.01億元,占營收的24.54%。新品方面,Magbot™一次性使用磁導航鹽水灌注射頻消融導管國內獲批,參股公司上海商陽醫療的脈沖消融系統目前也獲批上市。PulseMagic壓力脈沖導管進入創新器械“綠色通道”,現已進入臨床收尾階段;子公司上海鴻電的FlashPoint@腎動脈射頻消融系統進入創新器械“綠色通道”,目前在臨床試驗階段。
惠泰醫療2024年營收20.66億元,同比增長25.18%;歸母凈利潤6.73億元,同比增長26.14%。據披露,報告期內惠泰醫療深化市場開拓,實現產品覆蓋率及入院率的進一步提升;此外積極拓展海外市場,加大對國際業務的投入。
海外市場方面,惠泰指出,預計2025年海外業務基本上會保持較高增長。公司將海外市場劃分為美洲區、大亞太區中東非洲區、歐洲區和俄羅斯獨聯體區,依據各區域的市場特點,產品注冊進度以及生意模式進行資源配置。
屬于國產電生理品牌的黃金時代已經到來。
【來源:賽柏藍器械】

上一篇:14億醫療設備,采購大單來了
下一篇:28類!新一輪醫療設備集采來了






