國家衛健委:各地這類醫院,器械配備標準出爐(附目錄)
2022年6月1日開始施行,涉及各級婦幼保健機構。
最新標準下發
4月15日,國家衛健委發布推薦性衛生行業標準《婦幼保健機構醫用設備配備標準》的通告,本標準確立了各級婦幼保健機構醫用設備配備的總體要求和基本原則,并對設備分類、品目和數量進行了規定。
內容指出,婦幼保健機構可結合功能任務、群眾需求和機構業務發展需要,增配相應設備,適用于各級婦幼保健機構。

這個標準所屬的醫療機構范圍如何?醫用設備有何門檻?
這里指的婦幼保健機構是不以營利為目的,具有公共衛生性質的公益性事業單位,為婦女兒童提供基本醫療和公共衛生服務的專業機構。婦幼保健機構包括各級婦幼保健院、婦幼保健計劃生育服務中心、婦幼保健中心、婦幼保健所和婦幼保健站。
本標準中的醫用設備是指具有以下特征的有形設備:婦幼保健機構圍繞婦女、兒童、孕產婦的健康 服務需求,開展疾病診斷、治療以及用于群體保健和個體保健且單位價值在1000元以上,使用期限在1年以上的有形設備,是用于促進健康、篩查疾病、防止殘疾和死亡需要的所有設備的統稱。
設備有哪些分類?
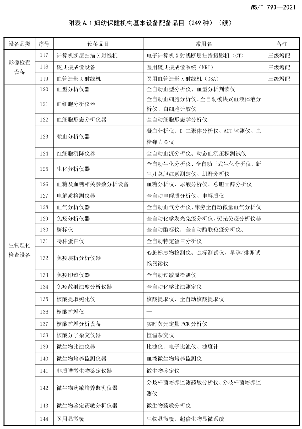
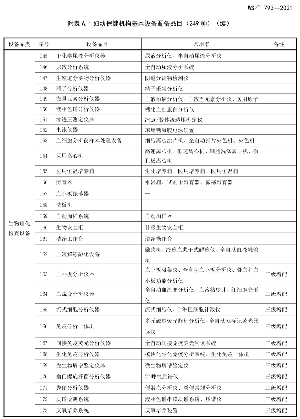
按照婦幼保健機構功能定位和服務需求,分為孕產保健設備、婦女保健設備、兒童保健設備、醫用 基礎設備、急診急救設備、功能檢查設備、影像檢查設備、生物理化檢驗設備、病理檢查設備、手術室麻醉室設備、中心供應室設備、健康教育培訓設備、遺傳實驗室、生殖醫學實驗室和信息化設備等15類。
其中遺傳實驗室、生殖醫學實驗室和信息化設備等3類參照相關標準,其他 12 類設備品目共計249種。
二級婦幼保健機構基本設備品目193種,三級婦幼保健機構在二級婦幼保健機構基本設備品目基礎上增配 56 種,具體品目按照附錄 A 的規定。有條件的二級婦幼保健機構可參照三級婦幼保健機構標準選配。
設備配備數量有詳細規定
超聲多普勒胎兒監護設備:二級婦幼保健機構配備臺數≥5 臺,三級婦幼保健機構配備臺數≥15 臺。在此基礎上,根據床位數,每增加 10 張~20 張床位增配 1 臺。
嬰兒培養箱:根據 NICU 床位數確定,設備臺數≥NICU 床位數的 60%。
超聲影像診斷設備:二級婦幼保健機構配備臺數≥3 臺,三級婦幼保健機構配備臺數≥5 臺。在此基礎上,根據年門急診人次,每 5 萬~7 萬門急診人次增配 1 臺。
治療呼吸機(生命支持)、高頻呼吸機:根據 NICU 床位數確定,設備臺數≥NICU 床位數的 67%,其中高頻振蕩占比≥30%。
血氣分析儀器:二級婦幼保健機構配備臺數≥2 臺,三級婦幼保健機構配備臺數≥4 臺。在此基礎上,根據年門急診人次,每 30 萬門急診人次增配 1 臺。
宮腔鏡:二級婦幼保健機構配備臺數≥1 臺,三級婦幼保健機構配備臺數≥2 臺。在此基礎上,根據年門急診人次,每 35 萬~40 萬門急診人次增配 1 臺。
腹腔鏡:二級婦幼保健機構配備臺數≥1 臺,三級婦幼保健機構配備臺數≥3 臺。在此基礎上,根據年出院手術病人數,每 2000 名手術出院病人增配 1 臺。
正壓呼吸治療儀:根據 NICU 床位數確定,設備臺數≥NICU 床位數的 50%。
乳腺 X 射線機:二級婦幼保健機構根據區域內該設備數量情況酌情配備,三級婦幼保健機構配備臺數≥1 臺。
其他設備:其他設備應根據婦幼保健機構規模和服務需求合理配置。創新設備配備:各級婦幼保健機構可結合功能任務、群眾需求和業務發展需要,酌情配備手術機器人、胎兒鏡、可穿戴設備、臨床決策支持系統等創新設備。
這份標準,影響幾何?
最新數據現實,目前全國婦幼保健院約3000家。而我國縣級婦幼保健機構設備配置僅2.72%。婦女兒童健康是全民健康的基石,孕產婦死亡率和嬰兒死亡率是國際上公認反映一個國家和地區國民健康水平和社會文明程度的綜合指標。
《“健康中國2030”規劃綱要》和2021-2030年中國婦女兒童發展綱要都對保障母嬰安全提出了明確要求,要求到2030年,全國孕產婦死亡率下降到12/10萬,全國嬰兒死亡率下降到5‰。
如何保障?專業性是首要因素。由此,婦幼專科服務能力的提升至關重要,專業性上除了人才之外,就是硬件設備的提升。
國家衛生健康委在《母嬰安全行動提升計劃(2021-2025年)》的通知中指出,加強重點專科建設。開展孕產多學科協作診療試點和產科亞專科建設試點,提升產科臨床診療水平,鼓勵建立省市縣三級婦幼專科聯盟。
其中要包括綜合性醫院需著力加強妊娠合并癥處置、危重孕產婦多學科聯合救治;分娩量較大的婦幼保健院、婦產醫院著力加強產科亞專科、新生兒科建設,逐步建立產科重點專病醫療組。強化孕產期保健和新生兒保健特色專科建設,促進預防保健與臨床醫療融合發展。加強鄉鎮衛生院和社區衛生服務中心孕期保健能力建設,提升孕產婦健康管理能力。
業內專家指出:從更大的層面上看,是目前國家對基層醫療機構診療水平的要求,一直處于推動狀態。進入2022年,分級診療已經進入2.0時代。在新時期,社區衛生服務機構為基礎的城市醫療衛生服務體系、城市醫院與社區衛生服務機構的分工協作機制將變得尤為重要。而4月15日發布的這份《婦幼保健機構醫用設備配備標準》,從一個層面說明了各級政府加強婦幼保健機構基礎設施建設建設的意圖,規劃會一步步的細分,也會落實到其他醫療內容。
隨著醫療水平和醫療配置的完善,大批醫院迎來升級,對于械企來說,或是拓展業務的新階段。
婦幼保健機構基本設備配備品目









【來源:賽柏藍器械 】

相關閱讀
- 醫用設備,集采來了2024-01-22
- 重磅:醫療器械GSP落地,18萬家企業大洗牌2015-01-22
- 關注婦保的機構發展2012-05-28
- 全國縣級婦幼保健機構設備配置僅2.72%達標2011-10-21
- 大型醫用設備成為醫院贏得競爭的必要條件2009-12-08






