年營收百億的“明星”醫械公司一夜崩盤!原因何在?
一段時間以來遠程視界資金鏈斷裂事件鬧得沸沸揚揚,為什么曾經的醫療“獨角獸”一夜之間變得如此狼狽不堪——因交不上貨、墊不起融資租賃租金、退不起代理費、發不出工資,被醫院、代理商、員工追著討說法,被融資租賃公司告上法庭?曾經被神化了的所謂的創新商業模式到底怎么了?這種商業模式是否真的能經得起推敲?
我們來還原一下遠程視界的商業模式:
公司(指遠程視界,下同)與醫院進行科室合作,為醫院提供科室建設整體解決方案——提供設備、專家支持和科室運營。由代理商或公司業務員尋找、挖掘有科室合作意向的客戶,客戶以縣級的人民醫院、中醫院、婦幼保健院為主。
科室合作的具體內容是:醫院以融資租賃方式向公司購買設備(實際操作是:融資租賃公司向公司購買設備后租給醫院,醫院支付租金,租期到期后設備所有權歸醫院);
公司為醫院向融資租賃公司繳納融資租賃保證金和手續費,公司通過遠程會診、專家坐診等方式為醫院提供醫療技術支持,由代理商或公司提供科室運營服務,公司以慈善或扶貧名義給患者提供一定的醫療費用補貼以吸引患者;
科室合作收益由醫院、專家、公司、代理商按比例分成,醫院分50%,其中的25%用于支付融資租賃租金,公司為醫院支付融資租賃租金提供擔保,醫院分得的25%不足以支付融資租賃租金時,由公司墊付補足。
多么“完美”的方案,多方共贏,經濟效益和社會效益雙豐收:
對于醫院,無需前期投入就能引進設備,引進專家支持,引進運營服務,引進慈善或扶貧救助,既能提升科室收入乃至醫院的收入,又能提升科室醫務人員技能,又能提升科室乃至醫院的品牌效應。醫院看似也沒什么風險,一旦科室合作分得的收益不足以償還融資租賃租金,公司還可以幫助墊付租金。不需前期投入就可以引進設備、專家和運營,“賠了有人兜底”,“零風險”,很對醫院也正是沖著這些“誘人的條件”才選擇與公司合作的。
對于公司,通過所謂的商業模式創新,為醫院提供整體解決方案,不僅避開了傳統方法銷售設備所面臨的激烈競爭、也避開了招標(理由是“設備所有權在租賃公司”),不僅將設備通過融資租賃的方式高價(報道稱:“多數設備單價均高出市場價一倍以上”,“甚至數倍”)賣給了醫院,賺取了高額利潤,又能一次性從融資租賃公司拿到大部分設備款,且在后期科室運營中還能賺取一定的運營收益,不僅如此,公司還能從代理商處收到數量可觀的代理費以補充現金流。
對于融資租賃公司,似乎也看不到風險,不僅承租方是公立醫院,信譽度較好,而且有融資租賃保證金(一般是設備款的10%左右)作保證,同時公司還為醫院提供支付租金擔保及設備回購擔保,且融資租賃公司付給公司的并不是全部設備款,而是一部分,一般是80%左右。
對于代理商,不僅能夠得到幾個點(一般是2%-5%)的代理傭金,而且還能從科室運營收益分一杯羹。
對于專家,應該沒有風險,只有收益。
對于患者,不僅可以就近就醫,而且有的還會得到一部分醫療費用補貼。
方案很“完美”,誘惑難抵御,公司的業務就這樣在短短幾年的時間里神速地發展起來了。報道稱,早在2016年,遠程視界對外公布的營收就已達到60億元,盈利6億元,2018年計劃要做到100億元的回款。看來形勢一派大好,公司也已準備上市了。
然而好景不長,殘酷的現實還是如期而至,一夜之間公司的資金鏈斷了,公司陷入了前所未有的危機之中。報道稱:“事件發酵至今,牽涉到900多家醫院、48家融資租賃公司、上千代理商、4000多原/現在職員工甚至物業公司的利益”。這究竟是為什么呢?!
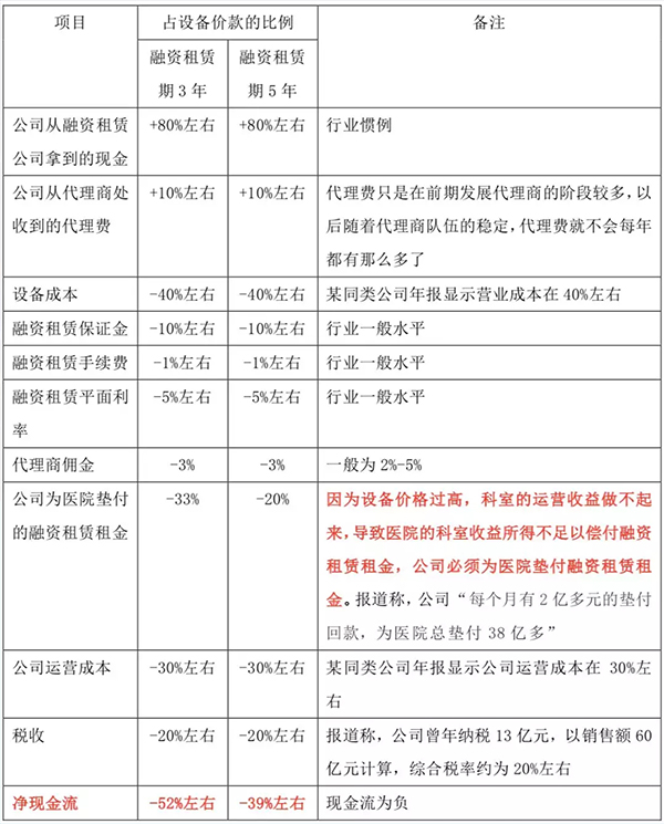
實際上,看似“完美”的商業模式本身存在致命缺陷——公司現金流是負的!現金流極易斷裂!讓我們按下表粗略地測算一下:

從以上測算可以清楚地看到,雖然這種商業模式能有10%左右的稅后利潤,但這種商業模式下,現金流卻是負的,尤其是公司采取的是3年期融資租賃,其現金流缺口竟可高達50%以上,公司必須靠新銷售所收回的現金維系公司現金流運轉,一旦新銷售受阻,則公司現金流必斷,另外,新的銷售做的越多,公司需要墊付的融資租賃租金也會越積越多,也會加速現金流斷裂,這也是為什么這種商業模式被旁觀者懷疑為“龐氏騙局”的原因。即使公司采用5年期融資租賃,現金流仍是近-40%,僅能延緩現金流斷裂的時間。
公司現金流斷裂,這種游戲也就再也玩兒不下去了,公司、醫院、融資租賃公司各方的風險也就暴露無余了:
公司自不必說,交不上貨、墊不起融資租賃款、退不起代理費、發不出工資,將面臨融資租賃公司起訴、醫院討說法、代理商討要代理費、員工討薪等各種危機,面臨生死考驗。
對于醫院,無論是因為未交貨,還是因為雖已交貨,但科室運營收益做不起來,科室運營收益所得不足以償付融資租賃租金,而公司又因為現金流斷裂不能墊付融資租賃租金,則作為承租方勢必會遭到融資租賃公司的起訴,報道稱,一些醫院被融資租賃公司起訴后,銀行賬戶被凍結,醫務人員工資都發不了,嚴重影響醫院運作。同時為維護醫院自身利益,醫院還不得不拿出精力去追究公司的責任,甚至不得不訴諸法律,搞得焦頭爛額。另外,因為未經招標而高價采購設備,院長也承擔著巨大政治及法律風險。
對于融資租賃公司,在收不到融資租賃租金的情況下,只能起訴醫院和公司,在起訴后仍不能拿回應得款項時,只能沒收融資租賃保證金、收回設備,這時融資租賃公司的損失是非常慘重的,沒收的保證金僅占設備價格的10%左右,因為設備的價格遠高于市場價格,假設是市場價的2-3倍,則收回的設備的實際價值只是融資租賃時設備價格的50%甚至是30%,且是舊設備,只能折價處理,就算是當時給公司只放了80%左右的設備款,融資租賃公司的直接損失也將是設備價格的20%-40%左右。
那么,為什么會出現設備價格過高、科室運營收益做不起來的情況呢?
設備賣高價是公司、代理商、業務員一致追求的目標。對公司,一方面可以做大銷售額,增加利潤,另一方面也是最重要的,就是可以增加從融資租賃公司得到的現金回款,提高現金流;對代理商,可以增加提成額度;對業務員,可以增加獎勵。
為什么醫院會接受這么高的設備價格呢?主要是醫院抱有“反正有公司做墊付融資租賃租金的保證呢”的僥幸心理,當然,公司方面也會說設備價格高是因為包含了組織專家、組織運營等的相關費用,殊不知這些費用理論上應該用科室合作收益中的分成所得來進行補償,而不應加到設備價格中的。實際上,作為融資租賃的承租方,設備價格越高,醫院每月還融資租賃租金的數額就越大,壓力就越大,面臨的償還融資租賃租金的違約的風險就越大。
本來是希望通過科室運營收益支付融資租賃租金,形成閉環,實現共贏,但因為設備價格高,科室運營做不起來,醫院科室運營收益所得難以支付融租賃租金,這種商業模式最后就蛻變成打著整體解決方案的旗號變相高價賣設備了。
那為什么科室運營收益會做不起來呢?
醫院的科室運營收益不僅與醫院的規模、地理位置、覆蓋人口、當地經濟條件、科室醫護人員數量、科室技術力量、科室設備狀況、科室管理能力等有關,還與科室運營能力有關,所謂運營能力說白了就是科室拉患者的能力。與公司合作的醫院以縣級人民醫院、中醫院、婦幼保健院等為主,縣級中醫院、婦幼保健院本身各方面的能力就很弱,與公司合作的科室往往又是這些較弱醫院的薄弱科室,底子薄,缺少相關醫務人員和技術力量,因此,即使通過融資租賃方式購買了設備,通過遠程會診、專家坐診等方式得到了專家的支持、指導,很多業務還是很難開展起來。另外,一個科室人員的培養、技術力量的提升、口碑的形成都需要一個較長的過程,短則一年兩年,長則四年五年,不可能一蹴而就,立竿見影。再者,科室的運營是一件很專業的事情,靠缺乏運營經驗的代理商或公司的運營人員進行運營,顯然不能達到預期效果。底子薄、見效慢、運營不專業,合作科室自然不會較快、較好地獲得收益。報道稱:“現實的情況是,大部分地方醫院實際經營項目產生的利潤與償還設備款的數目距離遙遠”。
這種商業模式中,除了設備價格高、科室運營收益做不起來這兩個致命的風險源外,在實際操作中,其他一些因素也加大了合作執行的風險:
1、對合作醫院的選擇不謹慎,影響科室業務的開展及融資租賃租金的支付。
(1)醫院的年收入不夠高、合作前或合作后醫院的負債率過高、還款能力差。
報道稱,河南漯河市某縣中醫醫院簽訂了389萬的耳鼻喉項目和1073萬的腫瘤項目協議,而在河南一般一個縣級中醫院的年收入只有3000-5000萬元,資產僅有1000-3000萬元,就是說僅這兩個科室合作就增加了醫院50%以上的負債率。江西上饒市某縣中醫醫院,每年毛利潤只有200萬左右,如公司不墊付,根本無法按合同在規定3年內還完1300多萬的本金和利息;
(2)醫院的地理位置較偏,很難吸引患者前往就醫;
(3)醫院本身的基礎與合作科室方向錯位,如縣中醫院上直線加速器做腫瘤治療一般來說也是不適合的;
(4) 醫院院長短期內更迭,新任院長可能不支持項目繼續合作,導致合作擱淺。
2、合作涉及的某些設備,如腫瘤治療設備直線加速器,需要的配置證比較難以獲批,設備需要的機房建設周期較長,在沒有配置證、機房沒有建好的情況下,科室業務無法開展,業務開展不起來,但融資租賃租金卻是要定期支付的,那只能由公司墊付了,增加了公司的現金流壓力。
3、公司、代理商和業務人員,不考慮醫院還款能力,一家醫院做多個項目。報道稱,“特別是在2017年,很多醫院一下擴展兩三個科室,甚至五六個,醫療設備融資租賃額度大幅上漲。新疆一家醫院就達1.1億元”。合作的科室越多,醫院支付租金、公司墊付租金的壓力也就越大。
總之,這種貌似“完美”的商業模式,不僅暗藏著致命的缺陷,在實際操作環節中還存在著諸多風險,因此該商業模式是不可持續的。
面對“創新”和“完美”,不應盲從,要透過華麗的外表看清其本質,否則將貽害無窮。
【來源:賽柏藍器械】

相關閱讀
- 2026醫療設備集采來了2026-01-22
- 拒絕內卷!耗材全國聯采來了2025-09-16
- 14類耗材,最低價聯動2024-11-27
- 新一輪高值耗材集采或將啟動2024-03-12
- 二三類醫療器械實名制,再擴圍!2023-07-27






